Willkommen zur (groben) Vorstellung der Gegebenheiten und Möglichkeiten vom Netzwerk im Zentralwerk.
Projekt
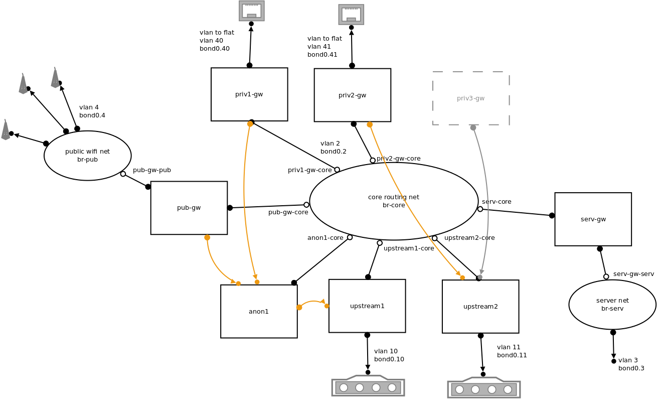
Als Zentralwerk betreiben wir gemeinsam das Netzwerk in unserem Haus. Es gibt eine Gruppe von Menschen im Zentralwerk, die das Netzwerk aufbaut und verwaltet. Maßgeblich findet das Engagement beim C3D2 - als eine der Gruppen im Zentralwerk - statt. Menschen, die sich gern zum Betreiben des Netzwerkes mit einbringen möchten, sind selbstverständlich willkommen.
Ziele
- Zugang zum Internet
- gute Abdeckung mit WLAN, überall wo es verfügbar sein soll
- barrierearmer Zugang zum Netzwerk (mit Zugang zum Internet)
- etwa öffentliches WLAN (freier Zugang ohne die Notwendigkeit von Anmeldedaten)
- etwa kein Aufwändiges Konfigurieren von Geräten
- Möglichkeit zum Datenaustausch zwischen einzelnen Anschlüssen im Haus
- Ende-zu-Ende-Erreichbarkeit (nicht NAT)
- gemeinschaftliches Nutzen von Internet-Anschlüssen
- gute Geschwindigkeit (etwa hinsichtlich Latenz und Bandbreite)
- Anbieten von gemeinsamen lokale Diensten
- mit 1000 Mbit/s
Anschluss
Alle Räume im Haus sollten bis zu einer Datendose im Raum angebunden sein, die Voraussetzung für einen Anschluss ans Netzwerk ist.
Grundsätzlich erscheinen bisher folgende Fälle vorstellbar.
- Pauschal kann erst einmal zu jedem Raum das (allgemeine) gemeinschaftliche Netz angeschlossen werden. Daran können dann einzelne Rechner, ein Router oder ein Switch angeschlossen werden. Hierfür braucht nur einfach – mit Benennung des Raumes – Bescheid gegeben werden.
- Es kann dem Anschluss auch ein eigenes Netz zugeordnet werden. Mit einem solchen eigenen Netz wäre dann ein bewusstes Abtrennen vom allgemeinen Netz möglich. Ein Kommunizieren mit den Geräten im allgemeinen Netz ist weiterhin möglich.
- Bei einem eigenen Netz für den Anschluss kann auch das pauschale oder gezielte Abschotten von Verbindungen mit dem Netzwerk (eine Firewall) eingerichtet werden. Das ist der Fall, wenn du keine Dienste mit Anderen im Haus betreiben oder nutzen willst. Der Anschluss vom Computer wäre dann so isoliert, wie wenn er allein an einem alleinigen Zugang zum Internet angebunden wäre.
Kostet mich das was?
Neue Hardware (Plasterouter, Netzwerkkabel) verschenken wir nicht, sondern verborgen nur gebrauchtes Zeug solange der Vorrat reicht.
Unser Arbeitsaufwand ist komplett freiwillig für die Verfolgung der oben genannten Ziele: ein tolles Netz zu haben. Im Gegenzug lasst ihr uns auf die WLAN-Router, so dass das öffentliche Gästenetz ausgestrahlt werden kann. Wir können keinen 24×7-Support bieten, sind aber offen für weitere Helfer.
WLAN
Du könntest irgendwelche Altgeräte weiter betreiben, aber eigentlich wollen wir gern überall auch das Gäste-WLAN anbieten. Deshalb möchten wir dir gern einen WLAN-Router konfigurieren mit:
- öffentlich zugänglichem Gäste-WLAN
- verschlüsseltem WLAN für dein privates Subnetz
- Kabelzugang in dein privates Subnetz
Von geeigneten Routern haben wir stets zu wenige übrig, so dass wir sie gemeinsam kaufen und bezahlen müssen. Such dir einen aus, dann bestellen und konfigurieren wir ihn.
- Zyxel WSM20 (Multy M1) 45 € neu, 25 - 40 € gebraucht
- TP-Link Archer C7/A7 v2/v3/v4/v5 ~50 € neu, ~20 € gebraucht
- Jedes Gerät auf dem OpenWRT läuft
Die genannten Preise sind unverbindlich und schwanken stark mit den Situationen rund um die Straße von Malaka, Rotem Meer und Suez-Kanal. Auf eBay gibt es auch gebrauchte Geräte.
Wenn ihr euch unsicher seid, fragt lieber noch einmal vor einem Einkauf bei uns nach, bevor das falsche Gerät gekauft wird. Gerne können wir den Kauf auch gemeinsam machen oder ihr gebt uns das Geld und wir kaufen das Gerät.
Netzverteilung
Auch möglich sind diese Konfigurationen:
Ihr wohnt nebenan und möchtet euch einen WLAN-Router teilen? Dann könnt ihr trotzdem individuell verschlüsselte private Subnetze haben.
Du hast mehrere Büros oder Büro und Wohnung im Haus? Auf diese Datendosen und WLAN-Router können wir dein Subnetz legen, auch wenn sie an verschiedenen Orten im Haus sind. In einem Subnetz sind Geräte wie zum Beispiel Drucker direkt auffindbar.
Alternative: Eigener alter WLAN-Router
Selbstverständlich wollen wir nichts brauchbares wegwerfen. Zuerst würden wir uns das Gerät anschauen und uns für einen der folgenden Wege entscheiden:
Entweder das Gerät wird von OpenWRT unterstützt, dann können wir das Gerät analog zu den obigen Modellen mit privatem und Gäste-WLAN einrichten.
Alternativ versuchen wir einfach Kabelanschlüsse und WLAN direkt zu verbinden. Damit könnten wir entweder Gästenetz oder dein privates Netz auf WLAN und Kabelanschlüsse legen.
Abgabe bei Auszug
Ohne die passende Netzwerkdose im Haus wird aus den WLAN-Routern blinkende Briefbeschwerer – ziemlich schlechte noch dazu, denn sie haben Gehäuse aus Plastik.
Bitte gebt uns ausgeliehene Hardware zurück.
Wenn ihr uns eure eigene, gekaufte Hardware vorbeibringt, können wir versuchen die Original-Software darauf wiederherzustellen.
Mehr Geschwindigkeit mit einem eigenen Internetanschluss
Der Internetzugang des Gästenetzes wird zu Stoßzeiten intensiv genutzt werden. Wer einen eigenen Vodafone-Vertrag hat, ist davon nicht betroffen. Schau die Kabelangebote selbst durch! Kabelanschlüsse landen zwar in den Wohneinheiten, aber bei den Gewerbeeinheiten im Keller. Wir übernehmen die Einwahl und routen euer privates Subnetz über diesen Internetanschluss, so dass ihr euch nur an eure Datendose anstecken braucht.
Selbstverständlich können auch mehrere Parteien einen Anschluss teilen. Wir sorgen für eine faire Verteilung der Bandbreite. Schließt euch dazu in Gruppen zusammen, zum Beispiel über die Mailingliste.
Bei der Bestellung nehmt ihr das billigste Kabelmodem, nicht die Fritzbox. Um WLAN kümmern wir uns schließlich.
Warum Internetanschluss routen lassen…
…statt direkt das Kabelmodem zu verwenden?
- Wir optimieren die ausgehende Bandbreite um das Bufferbloat-Problem zu umgehen.
- Du könntest deinen Internetanschluß mit Nachbarn teilen.
- Wir ermöglichen gleichzeitig Zugang zum internen Zentralwerk-Netz.
Kabeldose in der Wohnung?
…und nicht im Keller? Wir können die oben genannten Ziele trotzdem erreichen wenn du einen der von uns konfigurierten Router nutzt.
Du bist weltweit erreichbar mit dem Internet-Protokoll der Zukunft!
Alternative: Isolation
Du trägst Bedenken und fühlst dich ohne uns im Internet besser aufgehoben?
Du kannst die Datenkabel zu den Kabelinternetzugängen im Keller mitbenutzen indem wir dir ein VLAN konfigurieren, welches nur dein Kabelmodem und deine Datendose bekommen.
C3D2, Haus B Souterrain, genau in der Mitte